IPS e Sindicâncias - Fluxogramas e Modelos
IPS e Sindicâncias
1) Investigação Preliminar Sumária (IPS)
A Investigação Preliminar Sumária - IPS constitui procedimento investigativo de caráter preparatório no âmbito correcional, não contraditório e não punitivo, de acesso restrito, que objetiva a coleta de elementos de informação para a análise acerca da existência dos elementos de autoria e materialidade relevantes para a instauração de processo correcional, conforme o Art. 40, Portaria Normativa CGU n º 27, de 11 de outubro de 2022.A designação do investigador pode ser feita individualmente ou por comissão dos membros. A IPS será instaurada de ofício ou com base em representação ou denúncia recebida pelo titular da unidade setorial de correição, inclusive denúncia anônima, podendo a instauração ser objeto de delegação. A autoridade instauradora supervisionará a instrução da IPS e aprovará as diligências na sua esfera de competência, zelando pela completa apuração dos fatos. A instauração da IPS será realizada por despacho, dispensada a sua publicação, conforme o Art.41 e seguintes, Portaria Normativa CGU n º 27, de 11 de outubro de 2022.
Fonte: Manual de PAD da CGU. Versão 2022

Clique aqui para acessar em alta resolução.
2) O que é a Sindicância Investigativa-SINVE?
Conforme o art. 19 e parágrafo único da Instrução Normativa (IN) nº 14/2018/CGU, a SINVE constitui procedimento de caráter preparatório, destinado a investigar falta disciplinar praticada por servidor ou empregado público federal, quando a complexidade ou os indícios de autoria ou materialidade não justificarem a instauração imediata de procedimento disciplinar acusatório. Da SINVE não poderá resultar aplicação de penalidade, sendo prescindível a observância aos princípios do contraditório e da ampla defesa.
Sobre o rito da SINVE, a IN CGU nº 14/2018, nos arts. 20 a 22, prevê as regras basilares, a saber:
a) condução por um único servidor efetivo ou por comissão composta por dois ou mais servidores efetivos, dispensando-se o requisito da estabilidade; b) desnecessidade de publicação do ato instaurador; c) conclusão no prazo de até 60 (sessenta) dias, prorrogáveis, sendo admitida, ainda, a recondução dos trabalhos; d) deverá culminar em relatório conclusivo, no sentido da instauração de processo contraditório ou do arquivamento.
Fluxograma de Sindicância Investigativa
Fonte: Manual de PAD da CGU. Versão 2022
Modelos de Documentos
|
ROTEIRO SINVE |
Nº |
MODELO |
INSTRUÇÕES |
|
ATO INICIAL |
A1 |
§ Marco inicial da comissão referente ao processo. § Deve ser encaminhada, via e-mail, ao Gabinete da Direção Geral (O endereço de e-mail address está sendo protegido de spambots. Você precisa ativar o JavaScript enabled para vê-lo.) e para Corregedoria (O endereço de e-mail address está sendo protegido de spambots. Você precisa ativar o JavaScript enabled para vê-lo.). § Deve ser assinada por todos os membros. |
|
|
ATOS INSTRUTÓRIOS |
B1 |
§ Para Vítima. § SOMENTE se o objeto do processo for Assédio Assédio Sexual e menores de idade: possibilidade de acompanhamento por profissional especializado (psicólogo ou assistente social). § *Consultar a Corregedoria antes de realizar este procedimento. |
|
|
B2 |
§ Intimar Testemunha, Denunciante ou Investigado para depor. § Enviar, preferencialmente, via e-mail, solicitando confirmação de recebimento no e-mail do presidente da Comissão. Após resposta, anexá-la ao Processo. § - Art. 157 (Lei n° 8.112/90 – As testemunhas serão intimadas a depor mediante mandado expedido pelo presidente da comissão, devendo a segunda via, com o ciente do interessado, ser anexado aos autos). |
||
|
B3 |
§ Somente para depoimento de Servidor. § Enviar, preferencialmente, via e-mail, solicitando confirmação de recebimento no e-mail do presidente da Comissão. Após resposta, anexá-la ao Processo. |
||
|
B4 |
|
§ O depoimento deve ser colhido preferencialmente nas unidades do CEFET/RJ a Comissão deverá agendar a sala com antecedência. § Deve ser assinado por todos os membros e demais participantes do ato, seja testemunha, denunciante, investigado, psicólogo e/ou advogado. § - Art. 158 (Lei n° 8.112/90) – O depoimento será prestado oralmente e reduzido a termo, não sendo lícito à testemunha trazê-lo por escrito. § § 1º. As testemunhas serão inquiridas separadamente. § *Consultar a Corregedoria antes, caso a Comissão opte por gravar em áudio o depoimento (modelo). § Orientação para solicitação de Cópia de Processos Administrativos Correcionais |
|
|
B5 |
§ Conforme recomendação da CGU: “Tendo sido a testemunha regularmente intimada, na hipótese de a mesma não comparecer na data e horário aprazados, após ter-se aguardado por no mínimo trinta minutos, deve-se registrar o incidente em termo de não-comparecimento.” § Deve ser assinado por todos os membros. |
||
|
B6 |
§ - Art. 21, caput (IN-CGU N° 14/2018) - O prazo para a conclusão da SINVE não excederá 60 (sessenta) dias e poderá ser prorrogado por igual período. § - Deve-se solicitar à Corregedoria, via e-mail, encaminhando ofício de solicitação de prorrogação |
||
|
B7 |
§ - Art. 21, parágrafo único (IN-CGU N° 14/2018) - A comissão de SINVE poderá ser reconduzida após o encerramento de seu prazo de prorrogação, quando necessário à conclusão dos trabalhos. § - Deve-se solicitar à Corregedoria, via e-mail, encaminhando ofício de solicitação de recondução. |
||
|
ATOS EXCEPCIONAIS Documentos não obrigatórios*
|
C1 |
§ Em caso de tomada de decisão pela Comissão que mereça contextualização e justificativa. Deve ser assinada por todos os membros. |
|
|
C2 |
§ Contextualiza no processo a juntada de documento obtido pela Comissão, seja por diligência própria ou fornecido por testemunha, denunciante ou investigado. |
||
|
C3 |
§ Deve ser assinado por todos os membros. § - Art. 158 (Lei n° 8.112/90) – O depoimento será prestado oralmente e reduzido a termo, não sendo lícito à testemunha trazê-lo por escrito. § § 2º. Na hipótese de depoimentos contraditórios ou que se infirmem, proceder-se-á à acareação entre os depoentes. § *Consultar a Corregedoria antes de realizar este procedimento. |
||
|
C4 |
§ - Na busca de elementos probatórios para o processo, a Comissão poderá solicitar documentos e/ou esclarecimentos a outros órgãos/autoridades. |
||
|
FINALIZAÇÃO |
D1 |
§ Deve ser assinado por todos os membros. § - Art. 145 (Lei n° 8.112/90) – Da sindicância poderá resultar: § I - arquivamento do processo; [...] § III - instauração de processo disciplinar. § - Art. 165 (Lei n° 8.112/90) – Apreciada a defesa, a comissão elaborará relatório minucioso, onde resumirá as peças principais dos autos e mencionará as provas em que se baseou para formar a sua convicção. § - Art. 22 (IN-CGU N° 14/2018) - O relatório final da SINVE deverá ser conclusivo quanto à existência ou não de indícios de autoria e materialidade de infração disciplinar, devendo recomendar a instauração do procedimento disciplinar cabível ou o arquivamento, conforme o caso. |
Fonte: Instituto Federal de Goiás - Avaliação e Correição (ifg.edu.br)
3) O que é a Sindicância Acusatória (SINAC)?
Podemos conceituar sindicância acusatória, punitiva ou contraditória como o procedimento legal instaurado para apurar responsabilidade de menor potencial ofensivo, em que deverá ser respeitada a regra do devido processo legal, por meio da ampla defesa, do contraditório e da produção de todos os meios de provas admitidos em direito.
A sindicância acusatória deve ser conduzida por comissão composta por, no mínimo, dois servidores estáveis, e observar as etapas dispostas no rito ordinário do processo administrativo disciplinar, ou seja, instauração, inquérito administrativo (instrução, defesa e relatório) e julgamento.
Fonte: Manual de PAD da CGU. Versão 2022
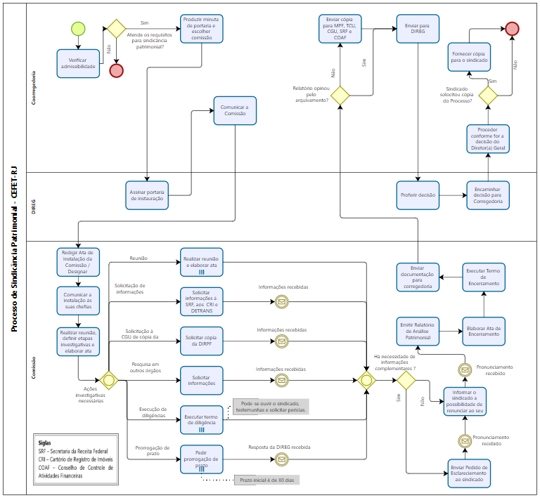
4) O que é a Sindicância Patrimonial (SINPA)?
A SINPA também é um procedimento inquisitorial, de acesso restrito, não contraditório e não punitivo, que visa colher dados e informações suficientes a subsidiar a autoridade competente na decisão sobre a deflagração de processo administrativo disciplinar. O seu escopo é delimitado, constituindo importante instrumento de apuração prévia de práticas corruptivas envolvendo agentes públicos, na hipótese em que o patrimônio destes aparente ser superior à renda licitamente auferida. Nesse sentido, constitui a sindicância patrimonial um instrumento preliminar de apuração de infração administrativa consubstanciada em enriquecimento ilícito, tipificada art. 9º, VII, da Lei nº 8.429/92, possuindo previsão normativa no Decreto nº 5.483/05, e no art. 5º, III, da IN CGU nº 14/2018.
Fonte: Manual de PAD da CGU. Versão 2022

Redes Sociais